Korg X5D - no output from 1/4" jacks

Hello, I have an old Korg X5D that I use every gig. I while ago both 1/4 inch output jacks stopped working. The headphone jack does work and that’s the way I use it but don’t like having to carry around a small mixer to convert fro 1/8" to 1/4" for our PA. Anyway, I have cracked it open and checked out the jacks themselves and they look fine with no bad solder connections. I have a suspicion it one of the other boards or components, does anyone have a tip on where to start to troubleshoot?

Thank you,

Jay

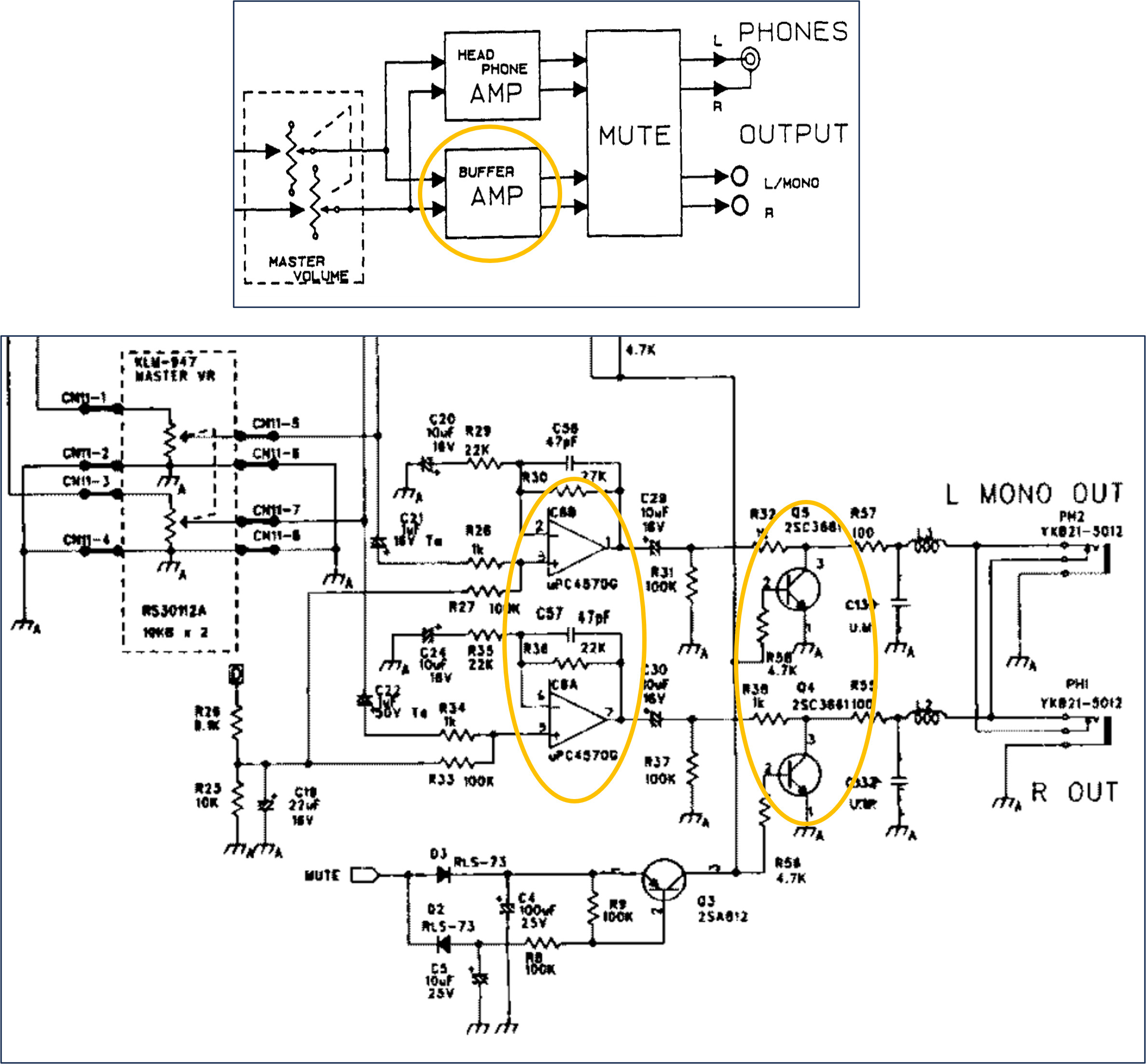
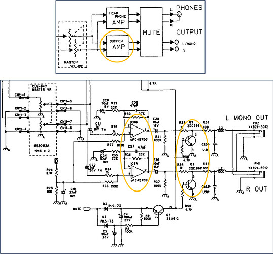
According to the attached diagrams, if the PHONES output works, if you have checked the soldering of the L and R jacks, all that remains is the Buffer AMP circuit, and more likely the µPC4570 integrated circuit, or possibly the transistors.

1 Like

Thank you Didier for your reply. I have downloaded the tech manual and will take a look at the components you mentioned. I see that Syntaur sells that 4570 Op Amp on the X5D page so it must be a common fail point. This should lead me in the right direction.

1 Like